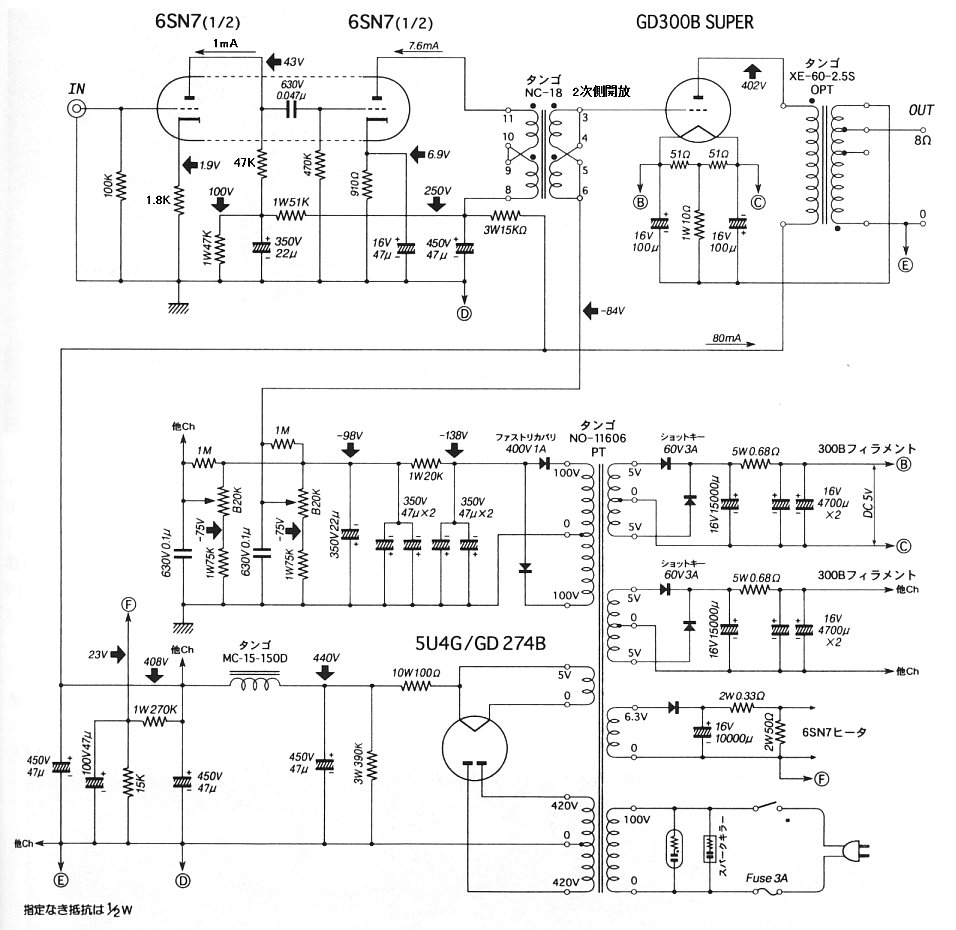
試聴結果から初段動作点の変更と、ドライバトランスを2次側開放に変更しました。