秋一郎製作(2024年発表)
EL38 UL+カソードNFB シングル・パワーアンプ
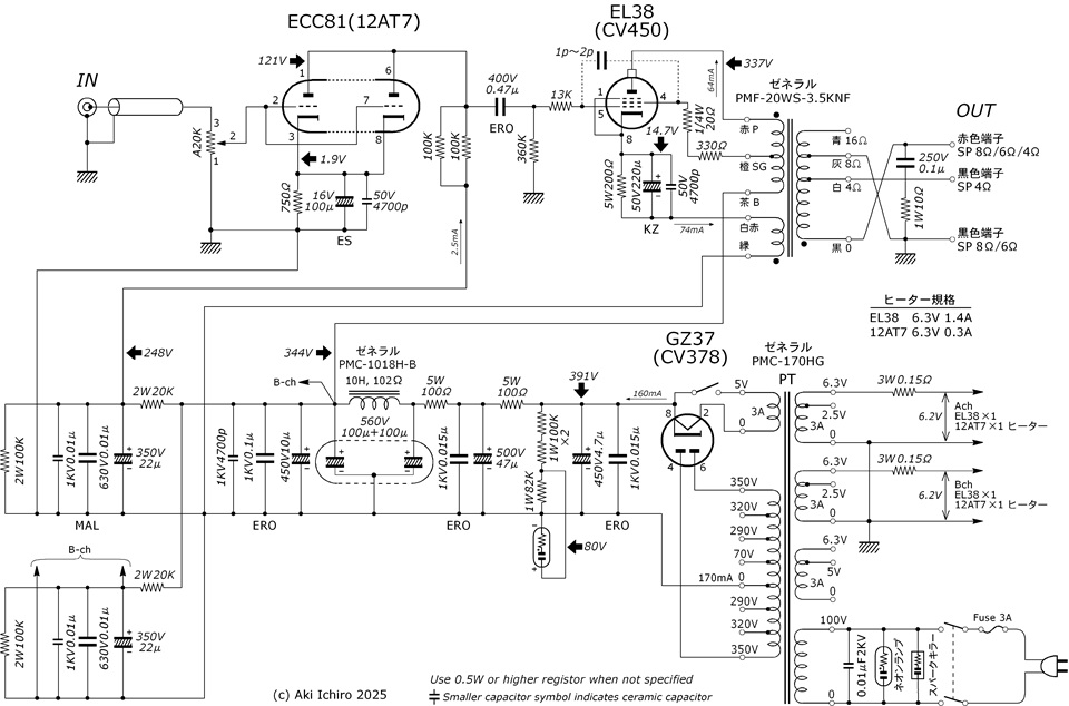
EL38の4番ピンと5番ピンの間に小容量のマイカコンデンサを入れると高域端がより滑らかになる場合があります。出力トランスの個体で適正容量が異なるので、左右のステレオバランスを試聴確認しながら容量を決めるとよいでしょう。