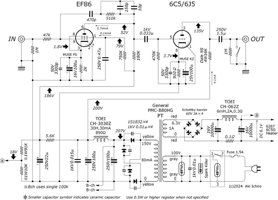
秋一郎製作(2019年)
EF86 NF型フォノイコライザ 2号機 回路図
2024年7月に微調整をほどこした最新版